
导 读
本共识在全面梳理该品种临床文献的基础上,根据现有循证证据,结合专家临床经验,按照中华中医药学会《中成药临床应用专家共识研制技术规范》,明确脑血疏口服液治疗中风病的类型、优势环节、给药方案与时机、剂量疗程特点、安全性问题等,旨在提高临床疗效,促进合理用药,减少用药风险;

1、药物基本信息
脑血疏口服液是中国中医科学院西苑医院谢道珍教授经过多年的临床实践所研制的中成药,由中医经典《金匮要略》中大黄蟅虫丸及《医林改错》中的补阳还五汤加减而成。
脑血疏口服液是《国家基本医疗保险、工伤保险和生育保险药品目录》(2022年版)中乙类药物,国家保密技术品种,国家发明专利产品,国家重点研发产品。
2、疾病中医诊断
中风病
中风病泛指因年老或脏腑虚衰,情志变动,外因诱发,致使风痰入络,或气血逆乱,脑络痹阻,或血溢于脑所引起,以突然昏仆,或半身不遂,口眼喎斜,肢体麻木,舌蹇难言等为特征的一类急慢性颅脑病。包括缺血性中风、出血性中风、混合性中风等。
分期为:急性期2周内、部分患者可达到发病4周,恢复期2周-6个月,后遗症期6个月之后。中风先兆亦属中风范畴[西医诊断为:短暂性脑缺血发作(transient ischemia attack, TIA)。
出血性中风
出血性中风指因风眩、脑络痹、胸痹心痛等久病虚损,复加情志刺激,或跌仆惊扰,致使气血逆乱,风阳上窜,痰火内扰;或头颅外伤,脑络破损,血溢于脑所致。临床以突然昏仆,不省人事,失语,偏瘫,口噤不开,喉中痰鸣等为特征的中风病急症。
分期标准为:急性期1-1.5个月;恢复期1.5或2-6个月;后遗症期6个月后。结合ZYYXH/T22-2008中对中风的分期标准,为了达成对恢复早期病程时间的统一理解,结合脑出血的病理改变和临床症状,本文件建议将发病后2周至3个月称为出血性中风恢复早期,以明确说明书内相关概念。
3、适应证
a)脑血疏口服液可用于治疗气虚血瘀所致中风(共识建议)。
b)脑血疏口服液可用于治疗各种西医类型的出血性中风见气虚或血瘀证者,具体包括脑出血、硬膜下血肿、硬膜外血肿、蛛网膜下腔出血、创伤性颅内出血的急性期和恢复期。

4、 临床疗效
①脑出血
a)脑出血急性期患者,常规治疗的基础上,加用脑血疏口服液(疗程≥2周),可促进血肿吸收(B级证据,强推荐)。
b)脑出血急性期患者,常规治疗的基础上,加用脑血疏口服液,可改善临床症状(疗程≥4周)、提高患者(治疗前BI指数≥40分)日常生活能力(疗程≥4周)、降低二次脑损伤(SBI)发生率(疗程≥2周)、改善预后(B级证据,强推荐)。
c)脑出血恢复期患者,常规治疗的基础上,加用脑血疏口服液(疗程2个月),可改善临床症状、提高日常生活能力、降低残障程度及脑血管终点事件的发生(C级证据,强推荐)。
d)脑出血术后患者,常规治疗的基础上,加用脑血疏口服液(疗程≥4周),可改善临床症状(C级证据,强推荐)。
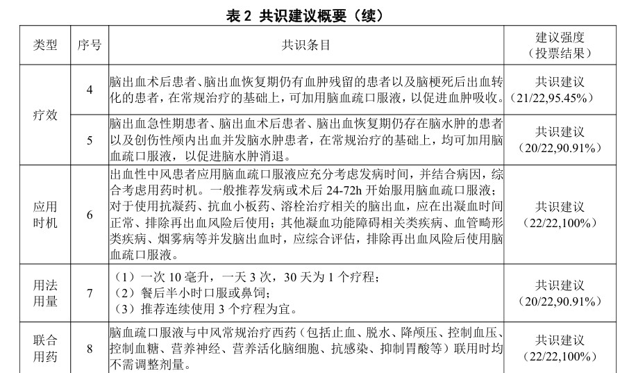
e)脑出血术后患者、脑出血恢复期仍有血肿残留的患者以及脑梗死后出血转化的患者,在常规治疗的基础上,可加用脑血疏口服液,以促进血肿吸收(共识建议)。
f)脑出血急性期患者、脑出血术后患者、脑出血恢复期仍存在脑水肿的患者以及创伤性颅内出血并发脑水肿患者,在常规治疗的基础上,均可加用脑血疏口服液,以促进脑水肿消退(共识建议)。
②创伤性颅内出血
创伤性颅内出血患者,在常规治疗的基础上,加用脑血疏口服液,可促进血肿吸收(疗程≥10天)、改善临床症状(疗程≥1个月)、提高日常生活能力(疗程≥2周)(C级证据,强推荐)。
③应用时机
一般推荐发病或术后24-72h开始服用脑血疏口服液;对于使用抗凝药、抗血小板药、溶栓治疗相关的脑出血,应在出凝血时间正常、排除再出血风险后使用;其他凝血功能障碍相关类疾病、血管畸形类疾病、烟雾病等并发脑出血时,应综合评估,排除再出血风险后使用脑血疏口服液(共识建议)。

5、 用法用量及疗程
1)一次10毫升,一天3次,30天为1个疗程;
2)餐后半小时口服;
3)推荐连续使用3个疗程为宜。(共识建议)
6、 联合用药
脑血疏口服液与中风常规治疗西药(包括止血、脱水、降颅压、控制血压、控制血糖、营养神经、营养活化脑细胞、抗感染、抑制胃酸等)联用时均不需调整剂量(共识建议)。