由北京长江药学发展基金会批准的“沃华科研基金”于2021年10月20日正式成立。该基金每年设置5项重点项目,10项一般项目,支持临床医学(心血管、脑血管、骨质疏松、妇科疾病等)与药学(临床安全用药、临床药物新用途等)领域的项目研究。沃华科研基金由42名国内医学领域知名专家组成评审委员会,北京长江药学发展基金会发起人、终身荣誉理事长马剑文教授担任评审委员会主任委员。
2022年3月,该项基金组织召开了2022年度心血管(线下)、骨质疏松/妇科(线上)和脑血管(线上)评审会。中国食品药品检定研究院首席专家胡昌勤教授、中国中医科学院望京医院赵勇教授、北京积水潭医院贺良教授、首都医科大学附属北京妇产医院阮祥燕教授、北京积水潭医院陈志刚副教授、中国食品药品检定研究院丛佳教授、北京中医药大学东直门医院林谦教授、北京大学人民医院丁荣晶教授、中国医学科学院药用植物研究所邹忠梅研究员、中国中医科学院西苑医院付长庚教授、北京交通大学周雪忠教授、首都医科大学宣武医院宋珏娴教授、中国科学院上海临床中心孙树杰教授、广东三九脑科医院欧阳辉教授、首都医科大学附属北京天坛医院王安心教授担任评审会评委。会上,申报者逐一汇报,经评委提问、打分、审议后,最终15项沃华科研基金资助项目产生。
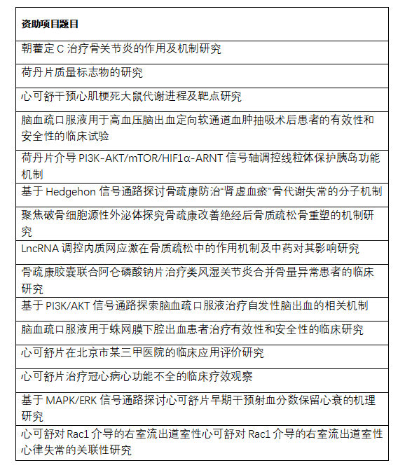
具体如下:



项目汇报及专家评审现场
医药学研究是促进学科发展的重要手段,是提高医疗质量、培养医药学人才、促进学术交流的重要举措,有组织地开展医药学研究,不仅可以深入系统地总结既往实践经验,探索最佳治疗方案,还能不断促进医学新理论的提出、证实和应用。
北京长江药学发展基金会成立“沃华科研基金”,其目的是为了推进我国心脑血管、骨质疏松以及妇科等各领域中青年医生在中西医结合的临床诊疗能力以及科研能力等方面的全面提升。首期共募集240万元,由澳宝典资料大全独家捐赠。
沃华科研基金的设立,有利于中医药守正创新及传承发展,既有效促进传统医药与现代科学的结合,又全面推进中药的发展与创新。诚挚邀请业内专家积极参与该项目申报,共同挖掘中医药的科研价值,传承祖辈留下的医药瑰宝。
据介绍中国药学发展基金由总后卫生部药品仪器检验所原所长马剑文教授创建,1994年6月21日在北京正式成立以来,得到了国家有关部门领导、国内外关心我国药学事业发展的团体、人士的大力支持和资助。2010年,马剑文教授在原药学发展基金的基础上成立了北京长江药学发展基金会。
沃华医药是一家集研发、生产、销售于一体的现代化中成药企业,目前拥有药品批准文号162个,其中独家产品15个,倾力打造以沃华心可舒片、骨疏康胶囊/颗粒、荷丹片/胶囊、脑血疏口服液四大独家医保支柱产品的独家产品线。
来源:环球网
链接:https://finance.huanqiu.com/article/47nqbKU56UP